关于我
法律法规
裁判观点
法律文书
年度归档
关于我
法律法规
裁判观点
法律文书
年度归档
首页
›
法律法规
›
正文
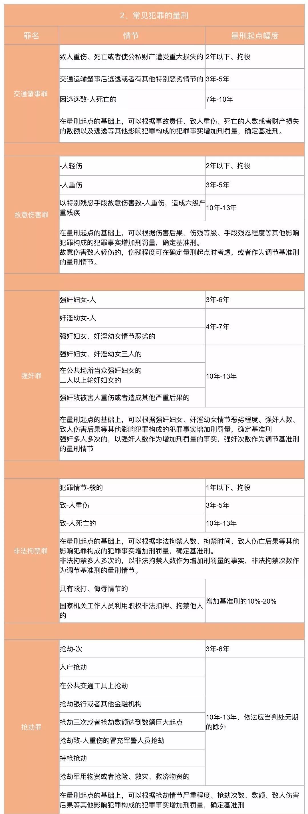
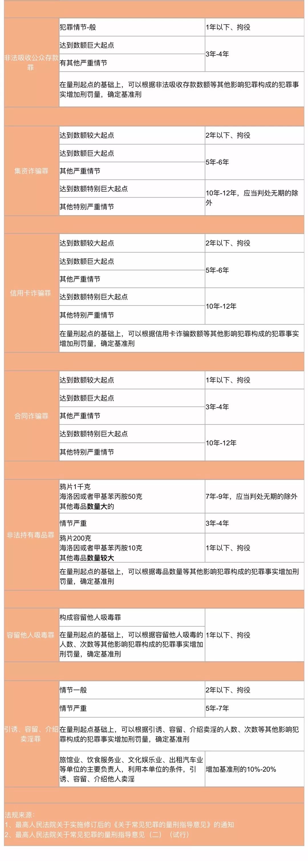
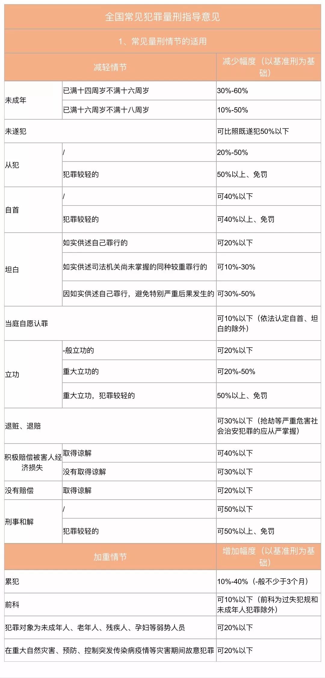
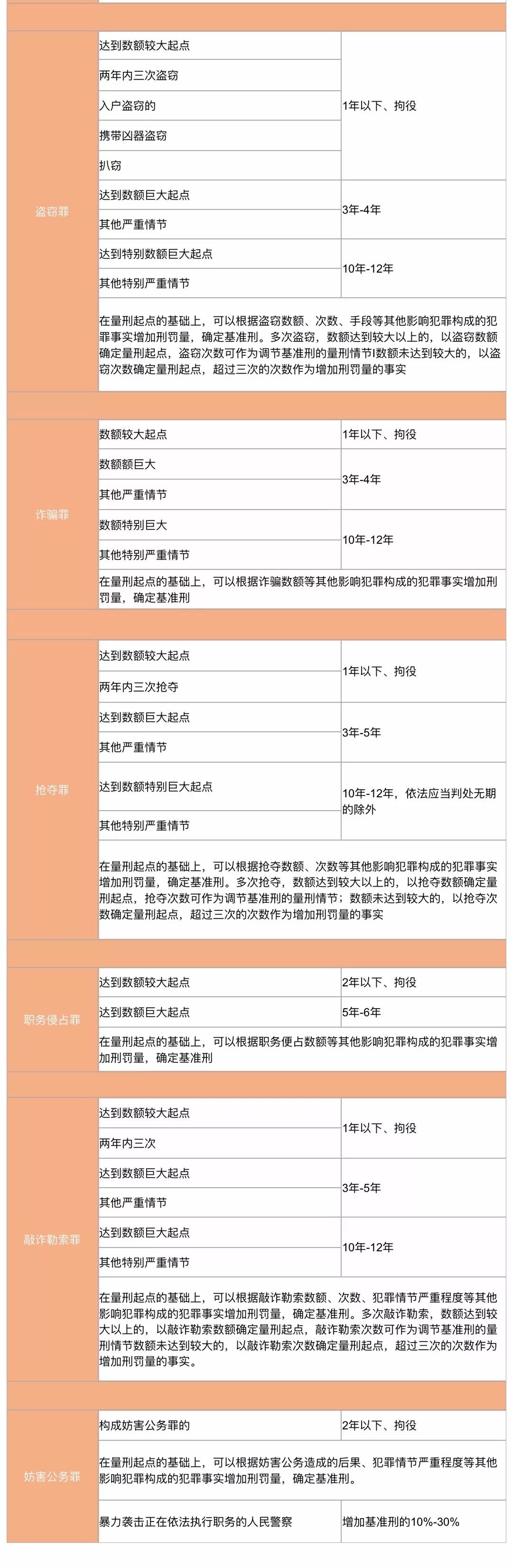
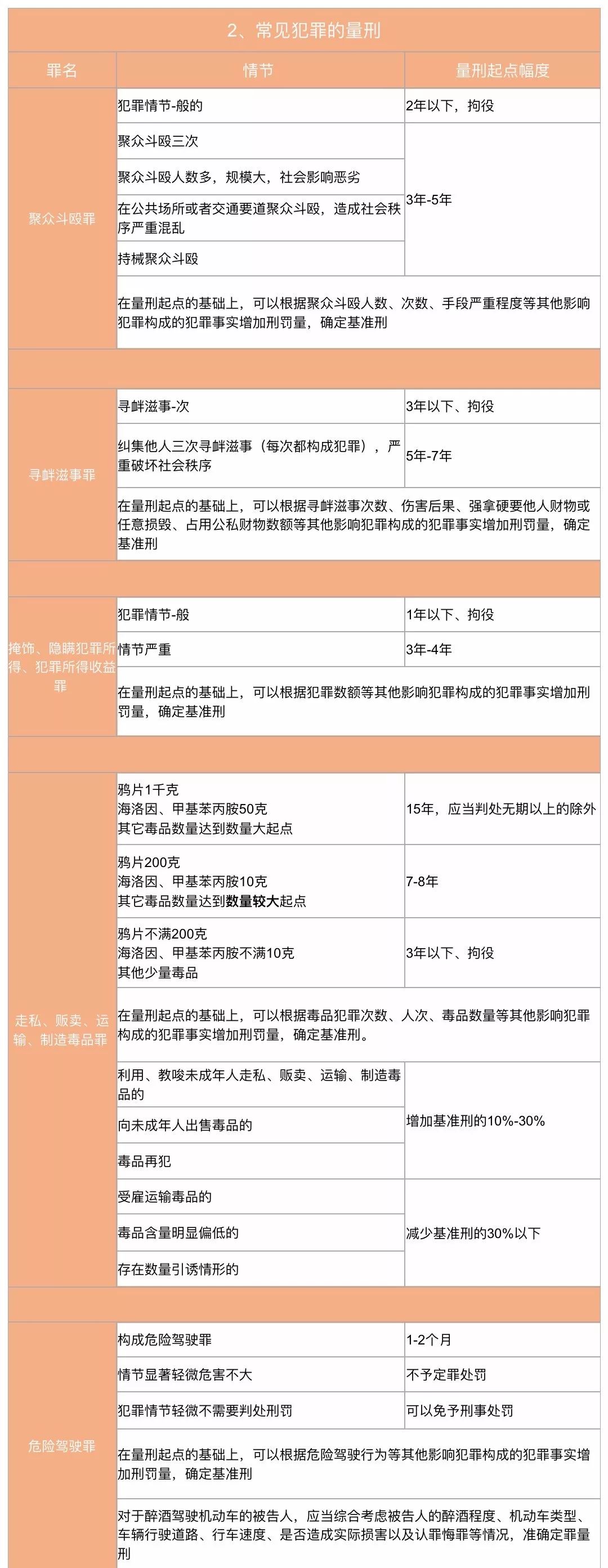
全国常见犯罪量刑指导意见汇总
法律法规
2,795
0
2
备注:本文收集自互联网。
喜欢
(
2
)
上一篇
合同诈骗罪无罪辩护要点统计大全
下一篇
人体损伤鉴定标准(刑事犯罪中重伤、轻伤、轻微伤标准大全)
发表评论
点击这里取消回复。
昵称
*
邮箱
*
网址
表情
陈舒媚律师
官方
广东诺臣律师事务所合伙人,专职律师。
最新文章
2023-10-24
刑事办案期限一览表(2023版)
羁押必要性审查操作指引
2023-10-24
交通肇事罪刑法规范总整理(2022.5)
2022-05-27
刑事案件法定、酌定量刑情节汇总
2022-05-27
刑事案件全部罪名定罪量刑标准文件汇总(2023.8更新)
2022-05-03
热门文章
2023-10-24
1,650
刑事办案期限一览表(2023版)
2023-10-24
1,580
羁押必要性审查操作指引
关注我们的公众号