陈舒媚律师

  • 关于我
  • 法律法规
  • 裁判观点
  • 法律文书
  • 年度归档
  • 关于我
  • 法律法规
  • 裁判观点
  • 法律文书
  • 年度归档
首页 › 法律法规 › 正文

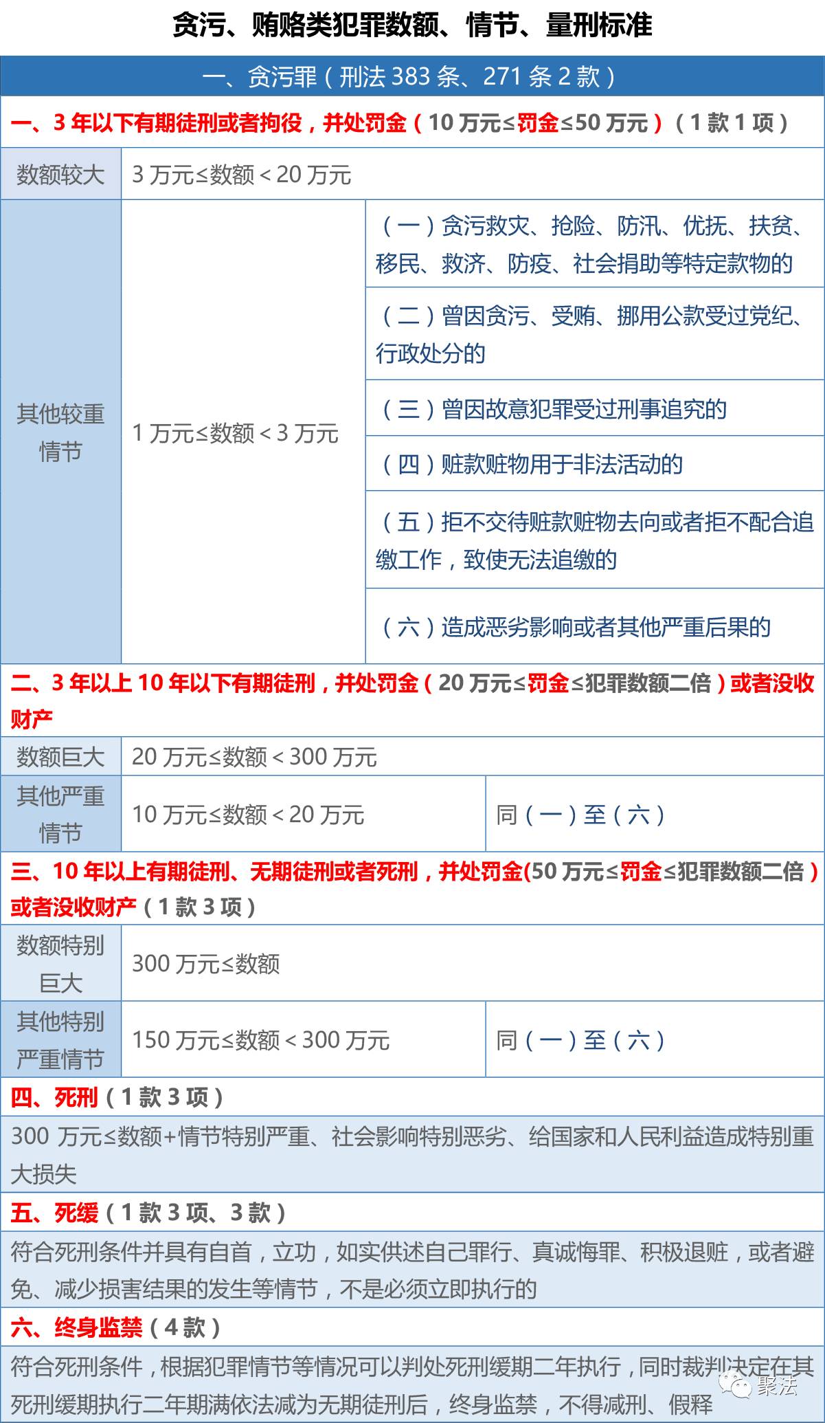
贪污贿赂类犯罪数额、情节、量刑标准一览表

法律法规 2,460 0 2
喜欢 (2)
法律联盟
法律联盟
上一篇

广东省高级人民法院刑事司法规范性文件目录汇编

下一篇

司法实践中,对电信诈骗“专职取款人”应如何定罪?

发表评论 点击这里取消回复。

陈舒媚律师官方

广东诺臣律师事务所合伙人,专职律师。

最新文章

  • 刑事办案期限一览表(2023版)
    2023-10-24

    刑事办案期限一览表(2023版)

  • 羁押必要性审查操作指引

    羁押必要性审查操作指引

    2023-10-24
  • 交通肇事罪刑法规范总整理(2022.5)

    交通肇事罪刑法规范总整理(2022.5)

    2022-05-27
  • 刑事案件法定、酌定量刑情节汇总

    刑事案件法定、酌定量刑情节汇总

    2022-05-27
  • 刑事案件全部罪名定罪量刑标准文件汇总(2023.8更新)

    刑事案件全部罪名定罪量刑标准文件汇总(2023.8更新)

    2022-05-03

热门文章

  • 刑事办案期限一览表(2023版)
    2023-10-24 1,650

    刑事办案期限一览表(2023版)

  • 羁押必要性审查操作指引
    2023-10-24 1,580

    羁押必要性审查操作指引

Copyright © 2026 陈舒媚律师

Designed by nicetheme

关注我们的公众号

微信公众号